光电三极管 元器件百科 光电三极管特性1)伏安特性光电三极管在偏置电压为零时,无论光照度有多强,集电极电流都为零。偏置电压要保证光电三极管的发射结处于正向偏置,而集电结处于反向偏置。随着偏置电压的增高伏安特性曲线趋于平坦。光电三极管的伏安特性曲线向上偏斜,间距增大。这是因为光电三极管除具有光电灵敏度外,还具有电流增益β,并且,β值随光电流的增大而增大。2)时间响应(频率特性)光电三极管的时间响应常与PN结的结构及偏置电路 芯城品牌采购网 2025-11-04 13334 光电三极管
共模扼流圈 元器件百科 共模扼流圈工作原理共模电感扼流圈是开关电源、变频器、UPS电源等设备中的一个重要部分。其工作原理:当工作电流流过两个绕向相反线圈时,产生两个相互抵消的磁场H1、H2,此时工作电流主要受线圈欧姆电阻以及可忽略不计的工作频率下小漏电感的阻尼。如果有干扰信号流过线圈时,线圈即呈现出高阻抗,产生很强的阻尼效果,达到衰减干扰信号作用。共模扼流圈特点共模扼流圈采用铁氧体磁心,双线并绕,有着高共模噪音抑制和低差 芯城品牌采购网 2025-11-04 10826 扼流圈
三相电源防雷模块 元器件百科 三相电源防雷模块特点三相电源防雷模块高雷电通流能力,ns级响应速度。内置过热断路装置。失效检测指示。遥信报警接口。35mm导轨安装,标准模块化设计。节能、环保,安装简单、方便,无须特殊维护。 芯城品牌采购网 2025-11-04 12495 三相电源防雷模块
交流变压器 元器件百科 交流变压器技术指标1、使用环境条件环境温度不高于+40℃、不低于―20℃;空气相对湿度不大于90%;海拔高度不超过3500米;2、工作电压电源控制箱(台)输入电压为工频220V或380V、相对误差不超过±10%;(具体使用电压根据用户所定试验变压器规格选取)3、系列试验变压器额定参数交流变压器原理及特点系列高压试验变压器为单相变压器,联结组标号ⅠⅠ。单台高压试验变压器的工作过程是用交流220V(1 芯城品牌采购网 2025-11-04 16123 交流变压器
交流信号隔离器 元器件百科 交流信号隔离器参数输入范围:0~5KΩ,0~10KΩ(0~100%)输出范围:0~5V,0~10V,4~20mA等规格。频率响应:≤2000hZ使用温度范围:0~60℃贮存温度范围:-10~70℃温度系数:150ppm满量程调整范围:20%零位调整范围:10%最大相对湿度:90%隔离电压:1500VDC(1分钟)电源消耗:<60mA精确度:±0.2%满量程输入阻抗:≥100K(电压输入);≤ 芯城品牌采购网 2025-11-04 11642 交流信号隔离器
动态称重系统 元器件百科 动态称重系统功能●能检测车辆的轴、轴组及整车重量;●能检测车速;●能基本区分车型(按轴数、轴型);●能记录车辆通过时间;●能按超限车辆判别标准的要求设置超限重量限值,还可以方便的进行调整;●能自动判别车辆是否超限;●能自行处理称重流程;●能形成完整的车辆称重信息,包括车辆的称重、轴组重、整车重、轴型、车型、车速、车辆超限标志、时间等信息;●能通过数据接口将称重信息传输给车道收费计算机;动态称重系统 芯城品牌采购网 2025-11-04 12024 称重系统
保险丝盒 元器件百科 保险丝盒原理保险丝实际上就是一段具有电阻的相关导体线,它的作用就是保证当电路中通过的电流过大的时候发生熔断现象,并让整个电路发生断路,这样能够极好地在电流过大的时候保护电路,以免发生整个电路起火的危险。因此,保险丝必须是导体,而且还需规定,保险丝的电阻要足够大,因为我们知道,要熔断保险丝就要产生一定的温度,电阻越大的导体产生的温度和热量就越大,此外,保险丝的熔点还不能太高,否则难以熔断起到保护电路 芯城品牌采购网 2025-11-04 10869 保险丝盒
保护用电压互感器 元器件百科 保护用电压互感器工作原理在测量交变电流的大电压时,为能够安全测量在火线和地线之间并联一个变压器(接在变压器的输入端),这个变压器的输出端接入电压表,由于输入线圈的匝数大于输出线圈的匝数,因此输出电压小于输入电压,电压互感器就是降压变压器。电容式电压互感器(CTV)主要是由电容分压器、中间变压器、补偿电抗器、阻尼器和负载等部分组成。在电容式电压互感器中含有电容分压器,它把一次电压降低到一定的水平,然 芯城品牌采购网 2025-11-04 9626 电压互感器
光纤尾纤盒 元器件百科 光纤尾纤盒特性提供光缆与配线尾纤的保护性连接使光缆技术构件与光缆端壳体绝缘,并能方便地引出接地提供光缆终端的安放和余留光纤储存的空间,方便安装操作具有足够的抗冲击强度的盒体固定,方便不同使用场合的安装可选择挂墙安装、机架安装或直接放置于槽道多种安装方式不合适在露天使用,如要使用,请采用相应的保护措施光纤盘绕芯数:12芯,24芯耐电压强度:15KV直流作用下1min不击穿、无飞弧现象光纤尾纤盒工作环 芯城品牌采购网 2025-11-04 13625 光纤尾纤盒
光纤延迟线 元器件百科 光纤延迟线原理图1为光纤延迟线单元示意图。射频电信号输入激光二极管(LD),LD将输入射频电信号变换成该信号调制的光信号,通过光接头耦合进光纤。光电检测器(PD)将射频调制的光信号再变换为原来的射频电信号。输出的射频电信号的频谱完全和输入射频电信号的频谱相同,只是用光纤作为介质延迟了一段时间,也就是说,射频信号瞬时存储在光纤延迟线单元中,存储的时间的长短与光纤的长度成正比,这就是光纤延迟线的原理。 芯城品牌采购网 2025-11-04 13344 光纤延迟线
动态扭矩传感器 元器件百科 动态扭矩传感器基本原理扭矩的测量:采用应变片电测技术,在弹性轴上组成应变桥,向应变桥提供电源即可测得该弹性轴受扭的电信号。将该应变信号放大后,经过压/频转换,变成与扭应变成正比的频率信号。动态扭矩传感器产品特点1.信号输出可任意选择波形─方波或脉冲波。2.检测精度高、稳定性好、抗干扰性强。3.不需反复调零即可;连续测量正反扭矩。4.即可测量静止扭矩,也可测量动态扭矩。5.体积小、重传感器可脱离二次 芯城品牌采购网 2025-11-04 18679 传感器
交直流耐压测试仪 元器件百科 交直流耐压测试仪简介交直流耐压测试仪是测量耐电压强度的仪器,它可以直观、准确、快速、可靠地测试各种被测对象的击穿电压、漏电流等电气安全指标,并可以作为交(直)流电压源用来测试原器件和整机性能。DF2670A、DF2670B、DF2671A耐压测试产品系列是按照国际、国内的安全标准要求而设计,耐电压从0~10kV,漏电流从0~20mA。适合各种家用电器、电源、变压器、接线端子、高压胶木电器、开关电源 芯城品牌采购网 2025-11-04 16216 测试仪
保偏光纤耦合器 元器件百科 保偏光纤耦合器概述保偏光纤耦合器是实现线偏振光耦合、分光以及复用的关键器件。它的最大特点在于能稳定地传输两个正交的线偏振光,并能保持各自的偏振态不变,从而成为各种军用干涉型传感器、相干光通信、光纤陀螺以及光纤水听器等所需的关键光学器件。保偏光纤可以保持两个与轴平行的正交线偏振光偏振态基本不变,但是保偏耦合器其实只能用于一个线偏振方向入射,另外一个正交的偏振方向分光比不对。 芯城品牌采购网 2025-11-04 11405 光纤耦合器
保护用电流互感器 元器件百科 保护用电流互感器简要概况电流互感器在测量交变电流的大电流时,为便于二次仪表测量需要转换为比较统一的电流(我国规定电流互感器的二次额定为5A或1A)。保护用电流互感器英文名称:lowvoltageprotectivecurrenttransformer一次测量范围200-6300A,二次输出5A、1A,主要准确级有:5P10、10P10、10P20、5P20等。采集低压过载、短路信号,与电动机保护单 芯城品牌采购网 2025-11-04 11892 电流互感器
光纤多用表 元器件百科 光纤多用表特点●绝对光功率和损耗测量●双波长光源●单芯双向通话●光纤识别●测试数据存储及输出光纤多用表参数光纤多用表测试方法以下简单介绍利用光纤多用表对A、B两地光缆的测试方法:(1)按事先确定的方法由A地施工人员通过光纤多用表自带的光源对某一根光纤发送2kHz调制光,B地施工人员利用光纤多用表的光纤识别功能检测出此根光纤。(2)检测出此根光纤后,B地施工人员将此根光纤和随机附带的耳机麦克风连接到 芯城品牌采购网 2025-11-04 11199 光纤多用表
卸荷阀 元器件百科 卸荷阀原理卸荷溢流阀由溢流阀和单向阀组成。当系统压力达到溢流阀的开启压力时,溢流阀开启,泵卸荷;当系统压力降至溢流阀的关闭压力时,溢流阀关闭,泵向系统加载。使泵卸荷时的压力称为卸荷压力,使泵处于加载状态的压力称为加载压力。卸荷阀功能卸荷溢流阀的主要功能是自动控制泵的卸荷或加载。鉴于卸荷溢流阀的功用,要求卸荷压力与加载压力之间存在一定差别。差值过小,则泵的卸荷与加载动作过于频繁;差值过大,则系统压力 芯城品牌采购网 2025-11-04 10916 卸荷阀
主芯片组 元器件百科 主芯片组分类芯片组,是由过去286时代的所谓超大规模集成电路:门阵列控制芯片演变而来的。可按用途、芯片数量、整合程度的高低来分类。用途分类可分为服务器/工作站,台式机、笔记本等类型,按芯片数量分类可分为单芯片芯片组,标准的南、北桥芯片组【其中北桥芯片起着主导性的作用,也称为主桥(HostBridge)。】和多芯片芯片组(主要用于高档服务器/工作站),按整合程度的高低分类分为整合型芯片组和非整合型芯 芯城品牌采购网 2025-11-04 10448 芯片
三倍频变压器 元器件百科 三倍频变压器简介变压器、互感器感应耐压试验是检验该产品是否符合国家标准的一项重要试验。绕组的层间、匝间、段及相间绝缘的纵绝缘感应试验,是考验绕组是否符合要求的一个重要项目。为了提高绕组试验电压,使变压器或互感器的铁芯又不至于过饱和导致励磁电流过大,因此要使试验频率提高,一般为100Hz—400Hz。三倍频变压器别称三倍频发生器、三倍频感应电压发生器、三倍频电源发生器、三倍频试验变压器装置、三倍频感 芯城品牌采购网 2025-11-04 11660 变压器
光波测量系统 元器件百科 光波测量系统特点针对可调谐激光器模块的平台到外部应用控制器高数据吞吐率速率易用的应用程序反向兼容于815xx和816xx系列模块光波测量系统内置应用程序1、无源元件测试(PACT)―借助一个Agilent可调谐激光器模块和我们的功率计模块,在所有波长上测试带尾纤或带连接器的器件。2、稳定性―借助一个源模块和一个功率计模块或光探头,检查器件的长期功率稳定性。3、日志记录―对器件的功率读数进行统计分析 芯城品牌采购网 2025-11-04 16813 光波测量系统
三相整流桥 元器件百科 三相整流桥全桥三相全波整流桥全桥是将连接好的桥式整流电路的6个整流二极管(和一个电容器)封装在一起,组成一个桥式、全波整流电路。三相全波整流桥不需要输入电源的零线(中性线)。整流桥堆一般用在全波整流电路中。全桥是由6只整流二极管按桥式全波整流电路的形式连接并封装为一体构成的,右图为其外形。全桥的正向电流有5A、10A、20A、35A、50A等多种规格,耐压值(最高反向电压)有50V、100V、20 芯城品牌采购网 2025-11-04 16221 三相整流桥
体感控制器 元器件百科 体感控制器原理依照体感方式与原理的不同,主要可分为三大类:惯性感测、光学感测以及惯性及光学联合感测。惯性感测主要是以惯性传感器为主,例如用重力传感器,陀螺仪以及磁传感器等来感测使用者肢体动作的物理参数,分别为加速度、角速度以及磁场,再根据此些物理参数来求得使用者在空间中的各种动作。光学感测主要是通过光学传感器获取人体影像,再将此人体影像的肢体动作与游戏中的内容互动,主要是以2D平面为主,而内容也多 芯城品牌采购网 2025-11-04 12883 体感控制器
中央处理器模块 元器件百科 中央处理器模块模块划分要实现一个数字系统需要三个主要的组成部分:(1)计算对位进行操作的函数的组合逻辑(ALU);(2)存储位的存储器元素(寄存器);(3)控制存储器元素更新的时钟信号。CPU的根本任务就是执行指令,对计算机来说最终都是一串由“0”和“1”组成的序列。CPU从逻辑上可以划分成3个模块,分别是控制单元、运算单元和存储单元,这三部分由CPU内部总线连接起来。如下所示:控制单元控制单元是 芯城品牌采购网 2025-11-04 12518 中央处理器模块
三相隔离变压器 元器件百科 三相隔离变压器使用条件变压器--使用条件(DG、SG单、三相隔离变压器)1、环境温度:-15℃―+40℃2、海拔高度:<1000m3、相对湿度:<90[%]4、安装场所无严重影响变压器绝缘的气体蒸汽、化学沉积、灰尘、污垢及其它爆炸和腐蚀性介质。5、凡不符合上述规定的特殊使用条件,应由使用单位和我厂协商确定。三相隔离变压器技术特征主要技术特征(DG、SG单、三相隔离变压器)1、输入电压: 芯城品牌采购网 2025-11-04 14068 三相隔离变压器
光照传感器 元器件百科 光照传感器简介设面元dS上的光通量为dΦ,则此面元上的照度E为:E=dΦ/dS。照度的单位为lx(勒克斯),也有用lux的,1lx=1lm/㎡。照度表示物体表面积被照明程度的量。光照传感器光照范围自然光照的范围夏季在阳光直接照射下,光照强度可达6万~10万lx,没有太阳的室外0.1万~1万lx,夏天明朗的室内100~550lx,夜间满月下为0.2lx。人工光照的范围白炽灯每瓦大约可发出12.56l 芯城品牌采购网 2025-11-04 15771 光照传感器
冷等离子发生器 元器件百科 冷等离子发生器工作原理冷等离子发生器是正离子和负离子的空气集合体,科学证明冷等离子发生器产生的等离子束与空气中的水份发生作用,产生活性氧分子和氢氧自由基离子束。当正离子和负离子在发生中和反应时,释放巨大能量,使其周围环境中的细菌、霉菌等微生物的内部结构发生变化和能量发生转移,致使细菌死亡。另外,活性氧和氢氧自由基离子两者化学性质极不稳定,与有机物接触时容易发生化学反应。通过氧化分解有机物,破坏细菌 芯城品牌采购网 2025-11-04 10020 等离子发生器
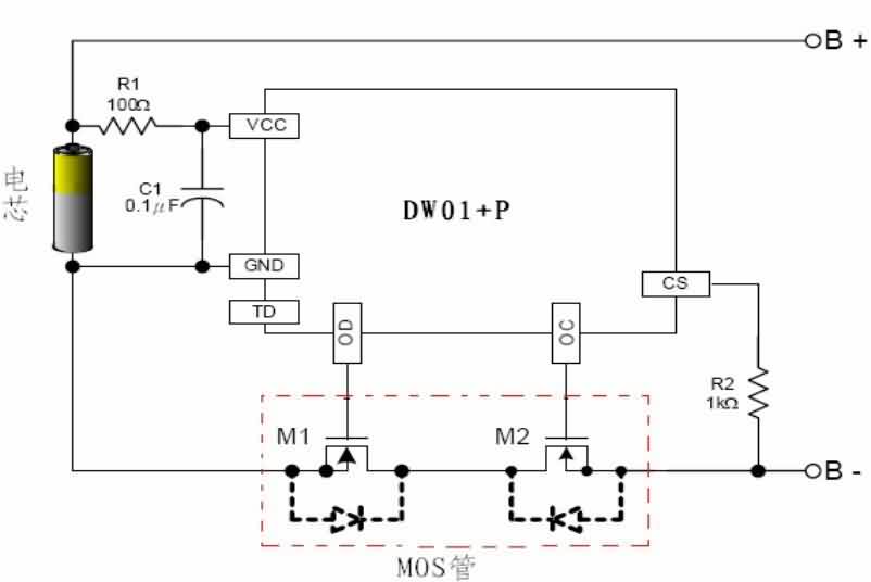
保护板 元器件百科 保护板分类1、按材料分类1)镀金保护板―简称金板五金保护板普通镀金保护板镀厚金保护板沉金保护板2)镀锡保护板―简称锡板普通锡板无铅锡板2、按电池分类1)单节保护板2)双节保护板3)多节保护板保护板主要功能1)过充保护功能:过充保护功能是指在达到某个电压(以下称为过充电检测电压)时,禁止由充电器继续充电。即,将控制过充的MOS管进入关断状态,停止充电。2)过放保护功能:过放电保护功能是在电池的电压变 芯城品牌采购网 2025-11-04 17573 保护板
压差式流量控制器 元器件百科 压差式流量控制器产品介绍AISE提供专业高精度和高可靠性的压差开关,AISE公司生产的压差开关是自动反冲过滤器和中央空调水流量及压差检测理想的控制部件。最新推出的全铝外壳的压差开关完美体现AISE在压差开关上的创新设计理念。PFS20型可调压差开关是为少量使用且对压差值有不同的要求时的应用场合而开发的,通常应用在工程中检测水过滤器、泵、热交换器、冷水机组及盘管等的压差,当系统中的水流量(压差)上升 芯城品牌采购网 2025-11-04 13516 压差流量控制器
压力表 元器件百科 压力表结构原理开口式弹簧管压力表是由表壳部分、指针、刻度盘部分、弹簧弯管、传动机构部分和管接头等五个主要部分组成,当弹簧管内受到介质压力时,它的活动端就向外伸张,经传动机构带动指针转动,由刻度盘上指示出介质的压力。封口式弹簧压力表也由外壳部分、指针、刻度盘、弹簧管、弯管和传达室动机构等六个主要部分组成,弹簧管的内腔为封闭形式,外界压力作用于弹簧管外侧使弹簧管变形,由传动机构带动指针转动指示出环境压 芯城品牌采购网 2025-11-04 18228 压力表
冲击传感器 元器件百科 冲击传感器安装由于冲击传感器用来辨别诸如松动、裂缝、断裂等状况,故在GB302D往复压缩机4个缸的十字头滑道箱外壳上各布置1个,安装方向垂直于连杆的运动方向,用以测量往复机因连杆螺母松动、连杆断裂等故障所引发的冲击烈度。冲击传感器设置在传感器完成安装,压缩机正常工作的情况下,即可进行阈值设定。要注意在测试模式下冲击传感器的电源连接极性和正常运行模式正好是相反的。250Ω电阻用于将电流脉冲转换成电压 芯城品牌采购网 2025-11-04 18525 传感器
倾角传感器 元器件百科 倾角传感器基本原理倾角传感器理论基础是牛顿第二定律:根据基本的物理原理,在一个系统内部,速度是无法测量的,但却可以测量其加速度。如果初速度已知,就可以通过积分算出线速度,进而可以计算出直线位移,所以它其实是运用惯性原理的一种加速度传感器。当倾角传感器静止时也就是侧面和垂直方向没有加速度作用,那么作用在它上面的只有重力加速度。重力垂直轴与加速度传感器灵敏轴之间的夹角就是倾斜角了。一般意义上的倾角传感 芯城品牌采购网 2025-11-04 15388 传感器
半导体气敏传感器 元器件百科 半导体气敏传感器元件1、接触燃烧式气敏元件2、金属氧化物半导体气敏元件3、氧化锆气敏元件半导体气敏传感器分类半导体气敏传感器有多种分类方法,主要一种是将其分为两类―电导控制型气敏传感器和电压控制气敏传感器。其中电导控制型一般以金属氧化物半导体材料如SnO、ZnO、FeO系为基体,加入合适的催化金属和添加剂,采用烧结、厚膜或薄膜工艺制成。半导体气敏传感器包括硫化氢气敏传感器和一氧化碳气敏传感器两个敏 芯城品牌采购网 2025-11-04 15756 半导体传感器
凸轮轴传感器 元器件百科 凸轮轴传感器光电式日产公司生产的光电式曲轴与凸轮轴位置传感器是由分电器改进而成的,主要由信号盘(即信号转子)、信号发生器、配电器、传感器壳体和线束插头等组成。信号盘是传感器的信号转子,压装在传感器轴上。在靠近信号盘的边缘位置制作有均匀间隔弧度的内、外两圈透光孔。其中,外圈制作有360个透光孔(缝隙),间隔弧度为1。(透光孔占0.5。,遮光孔占0.5。),用于产生曲轴转角与转速信号;内圈制作有6个透 芯城品牌采购网 2025-11-04 13703 传感器
中频静止变频电源 元器件百科 中频静止变频电源指标1)、输入电压:220V;2)、输出电压:0-150V;3)、输出频率:400Hz;4)、负载稳压精度≤±0.5%;5)、波形失真度:见下表;6)、负载频率稳定度:≤±0.1%;7)、反应时间:≤2ms。中频静止变频电源规格中频静止变频电源特点具有负载适应性强、效率高,稳定度佳,输出波形品质好、操作简便、体积小、重量轻的特点。中频静止变频电源应用中频静止变频电源可适用于三相平衡 芯城品牌采购网 2025-11-04 9967 中频变频电源
三倍电源频发生器 元器件百科 三倍电源频发生器工作原理本装置采用三芯五柱结构,将铁芯工作磁通密度选择在饱和磁密以上。初级通入三相交流电压,次级接成开口三角形。由于磁通的饱和,开口三角形绕组感应电势可分解为基波(50Hz)电势和谐波电势,谐波电势包括二次谐波(100Hz)、三次谐波(150Hz)等更高次谐波,其中的三相基波电势和二次谐波电势相量和为零,而开口三角形两端仅存三次谐波电势。三倍电源频发生器技术参数操作箱工作电压:AC 芯城品牌采购网 2025-11-04 13470 电源
交流变频器 元器件百科 交流变频器工作原理交流变频器的工作原理是:变频技术是通过变频器改变电源频率,从而改变压缩机的转速的一种技术。通过变频器先进行交流到直流的变换,再通过变频器进行直流到交流的变换,从而控制交流电机的转速。而对变频器的控制是通过传感器将室内温度信息传递给微电脑,输出一定频率变化的波形,控制变频器的频率。当室内急速降温或急速升温时,室内空调负荷加大,压缩机转速加快,制冷量按比例增加,相反,当室内空调负荷减 芯城品牌采购网 2025-11-04 14141 交流变频器
交流固态继电器 元器件百科 交流固态继电器原理固态继电器有三部分组成:输入电路,隔离(耦合)和输出电路。安输入电压的不同类别,输入电路可分为直流输入电路,交流输入电路和交直流输入电路三种。有些输入控制电路还具有与TTL/CMOS兼容,正负逻辑控制和反相等功能。固态继电器的输入与输出电路的隔离和耦合方式有光电耦合和变压器耦合两种。固态继电器的输出电路也可分为直流输出电路,交流输出电路和交直流输出电路等形式。交流输出时,通常使用 芯城品牌采购网 2025-11-04 8463 交流固态继电器
冲击加速度传感器 元器件百科 冲击加速度传感器结构冲击加速度传感器的结构形式多,常见的有柱式、膜片式结构,图中是我们采用的周边圆支圆形规膜片结构,中心带敏感质量块。靠近圆膜片边缘应变最大的位置,用扩散参杂法沿径向110和切向110晶向扩散四个阻值相等的电阻条,经蒸渡铝电极链接4个性能一致的电阻构成惠斯顿电桥。冲击加速度传感器技术指标冲击加速度传感器特点1、大冲击测量。2、重量轻、刚度高、响应快、温度特性好。3、隔离浮置。冲击加 芯城品牌采购网 2025-11-04 10117 冲击加速度传感器
印制电路板部件 元器件百科 印制电路板部件正文以印制电路板为安装基板,在其上安装电子和机电元件、器件或其他印制电路板部件,并借板上的印制线路(也可做成电阻、电容、电感等无源电子元件)实现电气互连的部件。在小型电子设备中,如电子手表、单板微处理机和小型半导体收音机等,所有元件、器件都装在一块印制线路板上。而大型设备(如大型计算机)则由几十块到几千块印制电路板构成的插件和相应的印制线路底板构成。各种印制电路板部件见图1。每块印制 芯城品牌采购网 2025-11-04 9287 印制电路板
压力监测传感器 元器件百科 压力监测传感器安装程序1)连接压力传感器系统前打开监护仪。2)采用消毒措施打开包装,确认所有的接口安全密封以及三通阀等辅件工作状态良好。注意:连接接头时,不要拧得太紧。3)旋塞阀的所有通口都应盖有孔的保护帽,直到传感器系统内注满肝素生理盐水溶液和排尽气泡后,才更换成无孔的保护帽。4)把压力传感器连接到监护仪上,按照监护仪说明把监护仪调零。注意:a)如无法调零,请更换传感器重新调零;如果调零不成功, 芯城品牌采购网 2025-11-04 16518 压力监测传感器
助焊膏 元器件百科 助焊膏定义在焊接过程中起到:“去除氧化物”与“降低被焊接材质表面张力”两个主要作用的膏状化学物质。广泛应用于钟表仪器、精密部件、医疗器械、不锈钢工艺品、餐具、移动通信、数码产品、空调和冰箱制冷设备、眼镜、刀具、汽车散热器及各类PCB板和BGA锡球的钎焊。助焊膏作用去除表面氧化物因为大气含氧的原因,各种物质实际被一层氧化物所包围,其厚度大约为2×10-9~2×10-8m。在焊接时,氧化膜必然会阻止焊 芯城品牌采购网 2025-11-04 17377 助焊膏
保险丝管 元器件百科 保险丝管分类按使用范围分,可分为:电力保险丝、机床保险丝、电器仪表保险丝(电子保险丝)、汽车保险丝。按体积分,可分为:大型、中型、小型及微型。按额定电压分,可分为:高压保险丝、低压保险丝和安全电压保险丝。按分断能力分,可分为:高、低分断能力保险丝。按形状分,可分为:平头管状保险丝(又可分为内焊保险丝与外焊保险丝)、尖头管状保险丝、铡刀式保险丝、螺旋式保险丝、插片式保险丝、平板式保险丝、裹敷式保险丝 芯城品牌采购网 2025-11-04 14020 保险丝管
冷弧焊 元器件百科 冷弧焊原理德国EWM公司不久前推出的coldArc---“冷弧焊”方法,其目的是为了降低短弧焊过程中电弧重燃时出现的局部能量高峰。“冷弧焊”也是一种短弧焊接过程,有周期性的短路阶段和燃弧阶段。图2是“冷弧焊”过程中电压和电流在一个短路周期里的变化。其电压的变化与传统的短弧焊电压变化一致。在焊接过程中,该电压的变化被不间断地反馈给焊机的控制系统,焊机中的数字信号处理器(DSP)根据反馈的电压信息对电 芯城品牌采购网 2025-11-04 15003 冷弧焊